入伏后的持续高温天气,带来了一年一度的“高温经济”潮,功能性鞋服企业纷纷抓住这一波商机赚“热钱”。
高温带来系列商机
“热到走在路上鞋都要化了”,“天天都像蒸桑拿”,“我这条命就是空调给的”……连日来的持续高温,让不少市民调侃这一气候。不过高温烤热的不仅是地面,还烤火了泉州的“高温经济”:鞋服品牌纷纷推出具有透气、防晒的功能性产品,跑腿、外卖等“懒人经济”随之升温;消暑游也成为旅游市场的一道亮丽风景线。
功能性产品受青睐
具有透气、排汗等功能的鞋服产品、面料,带来一股功能性面料鞋服消费的新热潮。不少本土运动品牌纷纷将功能性产品作为主打商品,售价在三百元到五百元间。
在一家匹克门店,销售人员向顾客力荐帕克五代:“这款鞋同时配备了P-Boom弹射科技和GRADIREN dual梯度加速科技,而且PEAK SURFACE高性能科技网布加上动态织带系统,在保证轻爽透气的同时能稳固锁定足部,减少出汗和打滑。”
石狮市六六八纺织科技有限公司总经理张长谋说,入夏以来,不少具有透湿、透气、排汗功能性纺织面料销量不断增长,“不少创新工艺在纺织面料的应用,获得了市场的青睐。例如单向型导湿面料,利用管道凹槽型的缘绝面设计,增强面料的单向导湿速干功能性,身体汗液可瞬间抽离到面料表面,同时通过缘绝面设计能牢牢锁住水分,使汗液不回渗,而外部的水分、汗液也无法渗透到衣服里面,给运动者舒适体验。”
除此之外,夏季常用的功能性纺织面料还有吸湿排汗面料、保暖面料、空调纤维面料、防辐射面料、易护理面料(防水、防油、易去污)等。在消费者追求个性化、功能化产品的今天,加上高温天气的助推,功能性纺织品正成为企业在产品创新方面的“得力助手”。不过,在张长谋看来,纺织面料企业必须加快自主创新,通过科技提高产品的品质和舒适度,只有这样才能实现和满足消费者不断提高的着装需求。
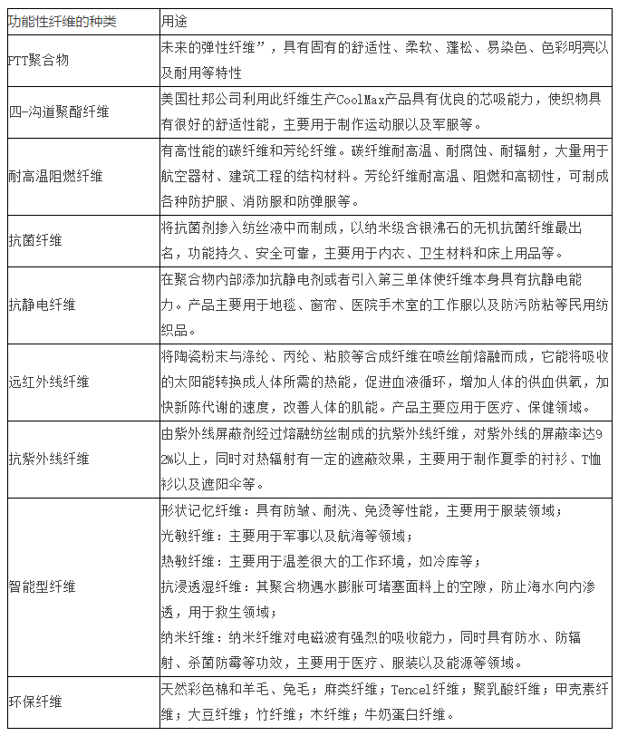
功能性纤维知多少
据悉功能性面料除了具有面料本身特点之外还拥有防水、防油、易去污、抗菌防臭、远红外、抗紫外线、抗静电、防电磁辐射、防火阻燃、高吸湿等功能。那么如何才能让面料具有这些与众不同的特点呢?
各显神通的功能性面料
Ably 防臭T恤
Ably2016年推出了一系列T恤、连帽衫等休闲运动服装,这些服装的差异化卖点是“防水、防污、防臭”以及速干,不需经常洗涤,并且干燥速度比一般全棉面料快40%。
水倒上去有木有“大珠小珠落玉盘”的感觉?
污渍就像倒在玻璃上一样,溜溜的滑走
这些服装中的全棉面料使用了 Filium 专利技术,能够为天然全棉面料附加上防水防臭的功能,并且还能保持全棉面料的天然柔和透气性,这是与其他防水面料添加涂层防水材料的方式不同,Filium 专利技术面料不使用涂层能够减少资源消耗,废弃后并能快速降解,具有可持续、环保理念。
“天价”紧身牛仔裤
先来看这样一条消息:近,有一款国外的运动裤在中国市场彻底的火了!那么,这条裤子里究竟藏有什么奥秘,让消费者争相排队等候抢购由ADAY服装公司出口的运动紧身裤?
原来,公司极力宣传这种紧身裤的多功能性,称其既能当运动裤又能在健身房之外穿出独特的时尚感。ADAY联合创始人Nina Faulhaber说:“它们的设计结合了舒适和透气的运动服、时髦的香烟裤及皮质紧身裤的设计灵感,而且易于穿着,有牛仔裤的风格。”
自动降温的塑料纺织品
2016年9月,由美国权威杂志《科学》公布了一项新型塑料服装面料,这种面料具有自动降温、降低人体体表温度的功能。这种新材料对于夏季高温气候、特殊高温作业等气候环境有较大变革,减少高温天气中使用空调降温的方式,以自然、物理降温形式减少对资源消耗、实现绿色节能。
这种新型塑料纺织品,使用纳米技术、化学多种技术研发,主要是通过增强透气性实现降温,一是面料本身透气性强,有像棉料的高效挥发性能;二是提升面料的热辐射性能,减少材料对身体热量挥发的阻隔。经过测验,穿着这种新型材料人体体表温度能够降低3.6华氏度。
自我修复型织物
在英国,科学家们也研究出了一款非常“逆天”的自我修复型织物。顾名思义,自修复型织物就是在织物出现裂缝之后仅添加水便能自动“愈合”,同时,它还能中和有毒化学物质。未来有一天这种织物将用于制造化学防护服,帮助士兵、农夫等任何人群安全避开有毒物质。
实验表明,这种涂层材料被切割成片段之后仍能自动缝合在一起。而且当逐层涂喷之后,酶物质可以添加在涂层之上。如果你需要使用酶产生生物效应或者化学效应,你可以使用一种具有自愈性能的密封酶降解有毒物质,避免其接触皮肤。
Coolmax EcoMade 透气纤维
纤维巨头 Invista Inc.(英威达)推出了 Coolmax EcoMade 技术,该技术帮助牛仔裤变得环保和清凉舒适,有助于消费者转变对牛仔裤的看法。Invista 表示使用 Coolmax EcoMade 技术制造而成的牛仔裤十分透气,可以让汗水远离皮肤,保持凉爽、舒适和干燥。和其他Coolmax产品一样,这些产品的特点是完全不需要清洗。
COOLMAX® EcoMade科技纤维还有另外一个次级特性,其组成的97%是再生资源制造而成的。来自垃圾填埋厂的塑料瓶被分离出来实现循环利用,这减轻了塑料垃圾对这个星球环境的影响。
蜘蛛丝面料户外服
户外服饰作为功能服装中的主要类别,为加强防晒、防风、防水以及防剐蹭保护的功能,一般会使用尼龙、聚酯纤维和纳米涂层实现服装面料的坚固性、功能性。2016年5月,户外品牌 The North Face和生物材料公司Spiber 合作,推出以人造蜘蛛丝为材料的户外服“Moon Parka”,人造蜘蛛丝户外服因为原材料是蛋白纤维材料,是一种新型生物材料,制造过程是将蜘蛛基因和细菌以及糖类培养,以微生物产丝为原料,具有高强韧性,柔软而更加耐磨。
这种生物材料的生产过程没有污染、不依赖能源,是天然环保材料,但技术尚未普及,商业成本较高,“Moon Parka”是首件商业化的产品。
总结
人类的生活在不断地演进、我们的生活方式也在不断地演进,单纯的传统衣物具有的适穿性、安全性可能已经不能完全满足时尚消费者的多元化需求,以后,面料所承载的附加值将会落在日益丰富的“功能性”上!


微信扫一扫打赏

