北京时间7月11日周三(美国华盛顿时间7月10日周二),美国贸易代表办公室(USTR)公布了其拟对共计6031个海关税号、价值2000亿美元的中国产品加征10%从价关税的清单。
据相关程序,该次加税清单不会立即生效,其生效需要经过相关审核程序,及计划于8月20-23日召开的公众听证环节,初步规划在8月30日后完成审核及听证流程。
此次加税清单涵盖的产品,由7月6日美国公布的批对中国进口商品加税清单上的818个类别,大幅增加到6031个类别;同时涵盖产品金额也由批加税清单的340亿美元,提高到2000亿美元,金额占2017年中国对美国出口金额的一半以上。如此一份庞大的加税清单如果终实施,势必会对中国对美国的出口贸易产生重大影响!
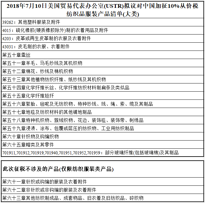
纺织品服装作为中国对美国出口贸易中的重要组成部分,在美国政府于7月6日公布的批加税清单中没有涉及。但今日此次清单的发布,由于涉及面广(6031个类别)、金额大(2000亿美元),纺织品服装也无法“独善其身”,目前有共计10多个大类,共计1000多个税号的纺织品、服装产品名列其中,涉及绝大部分纺织原料、半成品及少量服装附件产品,主要包括纺织原料(棉花、丝、毛、麻等);纱线和面料(棉、毛、丝、麻、化纤、玻璃纤维等制品);地毯;工业用纺织品;皮革和毛皮服装、帽类及手套、塑料雨衣等。中国对美国出口额较大的梭织服装、针织服装和家用纺织制成品等商品未列入清单。
以下为本清单中的纺织品服装产品汇总统计。(详细名单分析后面会陆续推出)。

为便于广大纺织品服装行业从业者,尽快在时间,直接获取来自海外的手正确资料,锦桥纺织网从今天开始,将连续专题报道,“中美贸易摩擦纺织品服装专题”,连续追踪、报道、分析该次加税清单中纺织品服装产品名单构成,未来该清单走向及对中国纺织品服装行业可能带来的影响。【锦桥纺织网专稿】
AAAretytuoiuo3453345klj,hfg


微信扫一扫打赏

