北京时间2018年7月11日凌晨,美国贸易代表办公室发布公告,宣布根据特朗普总统命令,拟对6030项美国海关税则号下的中国出口产品加征10%关税,涉及产品价值约2000亿美元。该关税措施是美国301措施的新增部分。
金诚同达国际争端解决团队强烈建议受影响中国企业立即行动起来(如纺织品、服装),同美国进口商及下游用户团结起来,积极利用7-8月间进行的公众评议程序,争取将自己所涉产品从终的征税清单中排除出去。

点击二维码查看美国贸易代表办公室的相关公告
情况概述
除2018年7月11日发布的清单外,之前针对中国的301措施还包括:
1、对价值340亿美元的中国产品加征25%的关税,涉及818项海关税则号(已于2018年7月6日生效,美国贸易代表于同日公布并展开排除申请程序);
2、对价值160亿美元的中国产品加征关税,税率待定,共涉及284项海关税则号(尚未生效,目前处于公众评论阶段)。
根据美国贸易代表办公室公告,本次新增的关税措施,是针对中国政府于7月6日同时采取的对美国出口产品加征报复关税的行为,而对301措施做出的“调整”。
本次发布的2000亿美元产品清单涉及6030项美国8位税则号产品。结合之前340亿美元和160亿美元,目前涉及的美国8位税则号达7132个,占美国总的11251个8位税则号的63.39%。此次所涉产品覆盖面非常广泛,中国出口的大宗产品,如纺织品、服装等均成为重点打击的对象。
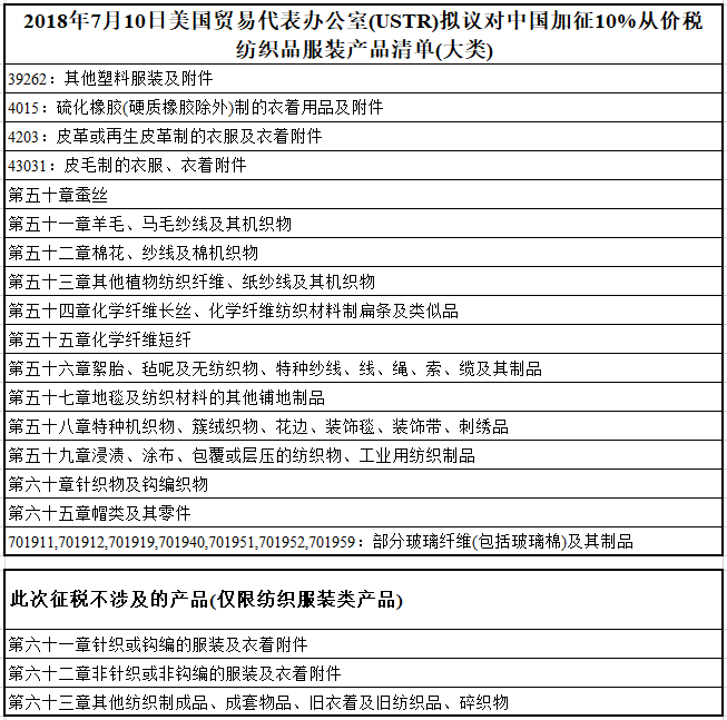
此次清单中的6030个税则号的纺织品服装产品情况如下:

据中国纺织工业联合会初步整理,约927项纺织产品(年对美国出口约40亿美元)涉列其中。这是美欧取消纺织品服装配额以来,我国纺织行业对外贸易所遇到的大挑战。
据美国OTEXA数据统计,2017年中国纺织品服装对美国出口总额387.4亿美元。其中出口服装270.3亿美元,出口纺织及制成品117.1亿美元(包括纱线2.2亿美元,面料18.4亿美元,家用纺织品、产业用纺织品及其他制成品96.4亿美元)。
据中纺联国际贸易办公室初步整理,本次加征10%关税产品按美方标准超过900个税号,覆盖范围非常广泛,涉及HS50-60章几乎所有产品。包括各种原料(棉、毛、丝、麻和化学纤维)的所有纱线、面料/织物,以及产业用纺织品和一部分纺织机械类产品,涉及的年对美国出口金额约40亿美元。此次清单不包括服装类产品和大部分家用纺织品。
按照ITC口径,涉及加税的HS50-60章对美国2017年出口金额如下:

值得重点强调的是,美国此次重点打击我国产业链的中上游部分。对直接面向美国消费者的服装类产品和大部分家用纺织品暂时未采取加征关税措施。
公众评议程序
就本次新增的拟征关税清单,美国贸易代表办公室在公告中邀请利害相关方就该清单发表公众评论意见,如果满足特定条件,则产品可以被排除在终的征税清单之外。
金诚同达国际争端解决团队强烈建议受影响中国企业立即行动起来,同美国进口商及下游用户团结起来,积极利用该程序,争取将自己所涉产品从终的征税清单中排除出去。对于340亿美元产品清单,当时通过公众评议程序将拟征税产品从1333个税则号减少为818个税则号,删除515个税则号。发表评论及参加听证会发言的好为纯美国实体或美国人,在美中资机构等有中国背景实体的发言无法产生实质性影响力。
公众评议阶段可以提出的排除理由
对于是否终对相关产品征税,美国贸易代表主要考虑:
1、该产品是否在中国之外有可替代的货源(如果仅中国能供应,则排除可能性较大);
2、是否关税会严重损害提出申请的美国企业或是美国的利益(如果不进口该产品会导致美国国内大量就业岗位的丧失,则排除可能性较大);
3、该产品是否对中国的相关工业计划有重要的战略意义(如果相关产品同中国制造2025不相关,则排除可能性较大)。
公众评议程序的安排
公众评议程序具体时间安排如下:
2018年7月27日 申请参加公开听证会的截止日期。在递交申请时,申请人应当同时提交听证会证词概要,并可以同时提交听证会前书面意见。公开听证会参加申请应在regulations.gov网站的USTR-2018-0026案号下提交。
2018年8月17日 书面意见提交截止日。书面意见应在regulations.gov网站的USTR-2018-0026案号下提交。
2018年8月20-23日 公开听证会。
2018年8月30日 听证会后反驳评论意见提交截止日。
(根据之前340亿美元产品清单的评议及实施程序看,对于2000亿美元产品清单,预期在9月下旬会发布更新后终用于征税的清单,在10月上旬开始加征10%关税。)
企业应对建议
准确确定产品是否在本次新增的拟征关税清单中
企业在应对过程中重要的一点是应当明确自己出口美国的产品是否在清单中。由于美方公布的清单使用的是美国的税则号,同中国税则号并不一致,因此我们建议企业按照以下方法进行排查。
1、确认出口美国产品的中国税则号前6位,根据6位税则号进行初筛,看是否落入清单中(由于海关税则号的前六位在全球是通用的,所以可以以此为标准进行初筛)。
2、如果按照6位税则看产品落入清单,则进一步查看清单中该6位税则下每一8位税则号下的产品描述。如果出口的产品符合相关描述,则初步确认产品落入清单中。
3、将所涉清单中的美国税则号及描述发给美国进口商,请其终确认。
如果产品落入2000亿美元产品清单,企业应立即行动起来通过评议程序排除相关产品
立即联络美国进口商,请美国进口商提交反对征税的评论意见(8月17日截止)并申请参加于8月20日-23日举行的针对公开评论的听证会(申请参加听证会的截止日为7月27日)(发表评论及参加听证会发言的好为纯美国实体或美国人,在美中资机构等有中国背景实体的发言无法产生实质性影响力)。
7月27日前,提交参加听证会的申请:美国进口商需要提交参加听证会的申请。在递交申请时,申请人应当同时提交听证会证词概要,并可以同时提交听证会前书面评论意见。参与听证会申请需要在www.regulations.gov网站中USTR–2018–0026案号下提交。该申请需要同时发送给301investigation@ustr.eop.gov。
8月17日前,提交书面评论意见。书面评论意见应在www.regulations.gov网站中USTR–2018–0026案号下提交。评论意见应当包括:
1、拟征关税清单是否应保留、移除或增加具体海关税则号,并就认为应予移除或增加的海关税则号,具体说明相应关税措施对于消除中国有关行为及政策是否可行或有效,以及是否会导致对美国经济的不成比例的负面影响,包括对中小企业及消费者的影响。
2、拟征关税税率是否应增加,增加幅度如何。
3、拟征关税涉及的总贸易金额的适当水平。
8月20-23日,请美国进口商按时参加听证会。在听证会上发言将有助于将产品排除在征税清单之外。相应人员在听证会上的发言时间可能不超过5分钟。
8月30日前,提交书面反驳性评论意见(如有)。
耐心等待美国贸易代表终就本次新增征税清单发布修订后的征税清单。
根据之前340亿美元产品清单的评议及实施程序看,对于2000亿美元产品清单,预期在9月下旬会发布更新后终用于征税的清单,在10月上旬开始加征10%的关税。
如果您的企业需要应诉化解危机!请联系:北京金诚同达律师事务所 国际争端解决团队

AAA面料网VEGTRHYTJ


微信扫一扫打赏

